医用内窥镜冷光源注册技术审查指导原则(2016年第27号)
来源:医疗器械注册代办 发布日期:2016-03-04 阅读量:次
附件:医用内窥镜冷光源注册技术审查指导原则(2016年第27号).doc
医用内窥镜冷光源注册技术审查指导原则
本指导原则旨在指导注册申请人对医用内窥镜冷光源注册申报资料的准备及撰写,同时也为技术审评部门审评注册申报资料提供参考。
本指导原则是对医用内窥镜冷光源的一般要求,申请人应依据产品的具体特性确定其中内容是否适用,若不适用,需具体阐述理由及相应的科学依据,并依据产品的具体特性对注册申报资料的内容进行充实和细化。
本指导原则是供申请人和审查人员使用的指导文件,不涉及注册审批等行政事项,亦不作为法规强制执行,如有能够满足法规要求的其他方法,也可以采用,但应提供详细的研究资料和验证资料。应在遵循相关法规的前提下使用本指导原则。
本指导原则是在现行法规、标准体系及当前认知水平下制定的,随着法规、标准体系的不断完善和科学技术的不断发展,本指导原则相关内容也将适时进行调整。
一、适用范围
本指导原则适用于内窥镜检查和手术中作为内窥镜功能供给装置的冷光源产品。根据《医疗器械分类目录》,管理类代号为6822。
本指导原则范围不包含非用于内窥镜检查和手术中作为内窥镜功能供给装置的冷光源,但在审查这些设备时也可参考本指导原则部分内容。
二、技术审查要点
(一)产品名称的要求
医用内窥镜冷光源产品的命名应采用《医疗器械分类目录》或国家标准、行业标准中的通用名称,如:医用内窥镜冷光源。
(二)产品的结构和组成
医用内窥镜冷光源一般由开关电源、控制电路、灯架、灯组件、隔热玻璃、风扇、散热器、亮度调节开关、隔热板、外壳、面板组成。
产品结构框图如下:

(三)产品工作原理/作用机理
光源发出的光传输到光纤中,采用光纤作为光传输介质,将光能量传输到照明物或者其他照明系统。
因该产品为非治疗类医疗器械,故本指导原则不包含产品作用机理的内容。
(四)注册单元划分的原则和实例
医用内窥镜冷光源注册单元划分主要从产品的技术结构和性能指标来考虑。
1.技术结构
产品的技术结构不同,应划分为不同的注册单元。
例如:
按携带性可分为:便携式和台式。
2.性能指标
医用内窥镜冷光源因所用照明光源有卤素灯、氙灯、LED灯、短弧灯等多种,不同照明光源的产品应作为不同注册单元分别申报并检测。
(五)产品适用的相关标准
目前与医用内窥镜冷光源相关的常用标准:

注:正文中引用的上述标准以其标准号表述。
上述标准包括了注册产品技术要求中经常涉及到的标准。不包括根据产品的特点所引用的一些行业外标准或其他标准。
产品适用及引用标准的审查可以分两步来进行。首先对引用标准的齐全性和适宜性进行审查,审查注册产品技术要求中与产品相关的国家标准、行业标准是否进行了引用,以及引用是否准确。应注意引用标准的编号、名称是否完整规范,年代号是否有效;其次对引用标准的采纳情况进行审查,即所引用的标准中的条款要求是否在注册产品技术要求中进行了实质性的条款引用。这种引用通常采用两种方式,文字表述繁多内容复杂的可以直接引用标准及条文号,比较简单的也可以直接引述具体要求。
(六)产品的适用范围/预期用途
产品具体适用范围应与申报产品功能、临床应用范围相一致。医用内窥镜冷光源的预期用途一般可限定为:供内窥镜临床观察时作照明光源用。
(七)产品的主要风险
医用内窥镜冷光源的风险管理报告应符合YY/T 0316—2008《医疗器械 风险管理对医疗器械的应用》中的相关要求,判断与产品有关的危害估计和评价相关风险,控制这些风险并监视风险控制的有效性。
1.危害估计和评价
(1)与产品有关的安全性特征判断可参考YY/T 0316—2008的附录C;
(2)危害、可预见的事件序列和危害处境可参考YY/T 0316—2008附录E、I;
(3)风险控制的方案与实施、综合剩余风险的可接受性评价及生产和生产后监视相关方法可参考YY/T 0316—2008附录F、G、J。
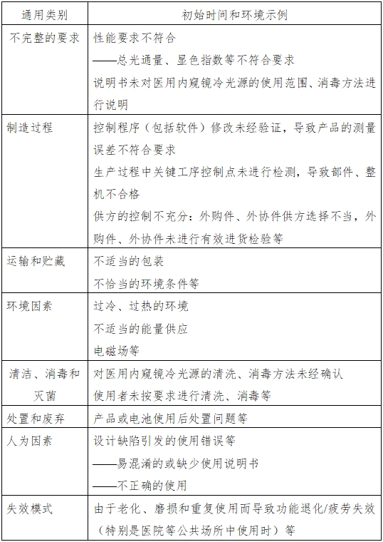
2.产品的危害示例
(1)能量危害
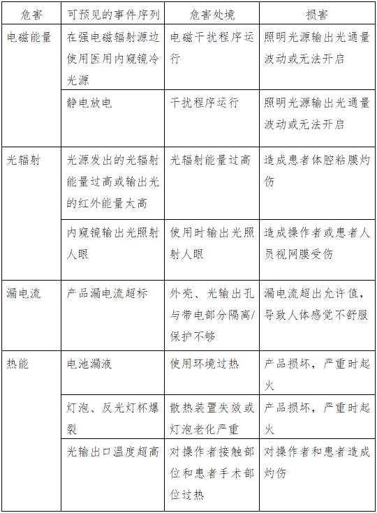
电磁能:可能共同使用的设备(高频电刀、摄像机等)对医用内窥镜冷光源的电磁干扰,静电放电对医用内窥镜冷光源产生干扰,医用内窥镜冷光源产生的电磁场对可能共同使用的设备的影响等。
光辐射:光源发出的光辐射能量过高或输出光的红外能量太高可能造成患者体腔粘膜灼伤;操作者在使用时将内窥镜输出光照射人眼可能造成操作者或患者人员视网膜受伤。
漏电流:可触及金属部分、外壳、应用部分与带电部分隔离/保护不够,漏电流超出允许值,导致人体感觉不舒服。
坠落:便携式医用内窥镜冷光源坠落导致机械部件松动、导致无照明输出或输出值异常等。
(2)生物学和化学危害
本产品不与患者直接接触。
(3)操作危害
供电电压过低:
便携式光源电池电压过低,造成光源输出光通量明显下降,影响手术正常进行。
使用错误:
医用内窥镜冷光源与内窥镜互连使用,无任何种状态,医用内窥镜冷光源的照明输出总是开在最大输出状态。内窥镜光出射窗传输高能辐射光时,可能会引起光出射窗前部的高温危害,造成患者烧伤。无论对直视还是与视频联用,总是调整光源到获得最佳的内镜视野照明效果时所需的最小必需光亮强度。光源的光强度越高,内镜末端的热能产生量就越大。
(4)信息危害
标记缺少或不正确,标记的位置不正确,不能被正确的识别,不能永久贴牢和清楚易认等。
包括说明书中未对限制充分告知,未对不正确的操作、与其他设备共同使用时易产生的危害进行警告,未正确标示储运条件,消毒方法等。
表1 初始事件和环境

表2 危害、可预见的事件序列、危害处境和可发生的损害之间的关系示例



(八)产品技术要求应包括的主要性能指标
医用内窥镜冷光源产品有直接对应的行业标准YY 1081—2011《医用内窥镜 内窥镜功能供给装置 冷光源》,不同企业可根据自身产品的技术特点制定性能指标,但不得低于相关强制性国家标准、行业标准的要求。医用内窥镜冷光源产品的主要技术指标可分为有效性技术指标和安全性技术指标。根据产品的主要功能和预期用途,产品的有效性技术指标应包括:显色指数、色温、红绿蓝光的辐通量比、红外截止性能、光照均匀性能、辐射性能等。如产品组成中包含导光光缆,则产品的有效性技术指标还应包括:出光角、光透过率、光谱透过率等。安全性技术指标主要指电气安全性能。
1.工作条件
1.1 正常工作环境条件(包括环境温度、相对湿度、大气压力)。
1.2 网电源供电设备的电源电压、频率、电源电压适用范围。
1.3 电池供电设备中充电电池的输出电压和工作电流、带载连续工作时间和充电电流。
2.技术要求
2.1 制造商应以任何可行的形式给出医用内窥镜冷光源的构成,包括所适用灯泡的特征,并明确该构成中是否含有导光束。
制造商所提供的产品应与其描述的构成相符。
2.2 光谱性能
2.2.1显色指数
除特殊光谱用途外,适用于光学观察镜的医用内窥镜冷光源,应具有良好的显色性,显色指数应不小于90。
2.2.2相关色温
除特殊光谱用途外,适用于光学观察镜的医用内窥镜冷光源,相关色温应在3000~7000K范围内。
2.2.3 红绿蓝光的辐射通量比
能用于摄像系统的冷光源,应给出对应摄像系统光谱响应的匹配关系。以515~545nm波长范围的绿光辐射通量为基准,制造商应给出630~660nm波长范围的红光辐射通量与比值以及435~465nm波长范围的蓝光辐射通量与比值的标称值,允差±20%。
如果光源声称不适用于上述响应段的要求,应给出对应响应段的分布、匹配比值。
2.2.4 特殊光谱用途医用内窥镜冷光源的光谱特征
对于特殊光谱用途的医用内窥镜冷光源,制造商应给出冷光源的光谱特征,包括光谱的主峰值、半高宽的标称值及允差。医用内窥镜冷光源符合该光谱特征。
2.2.5 红外截止性能
除特殊光谱用途外的医用内窥镜冷光源,300nm~1700nm波长范围的辐通量和光通量比值应不大于6mW/lm。
2.3 参照窗口的光照均匀性能
2.3.1 光照均匀性
制造商应给出硬性内窥镜用冷光源在参照窗口的光照均匀度的标称值,实测值应不大于标称值的1.05倍。
2.3.2 照度超限点
硬性内窥镜用冷光源在参考窗口的照度起限点应不大于2.
软性内窥镜用冷光源参照执行。
2.4 辐射性能
制造商应给出输出总光通量的标称值,允差-10%,上限不计。
2.5 机械接口规格
制造商应给出医用内窥镜冷光源用于连接照用光缆的机械接口的规格,冷光源应符合该规格。
2.6防故障的安全措施
对于手术用医用内窥镜冷光源,应有防故障的安全措施,可采用给出灯泡寿命指标或给出更换灯泡指标的方式,或采用备用灯泡的方式。
2.7 最大噪声
制造商应给出设备最大噪声,冷光源应符合该要求。
3.环境试验
环境试验应按GB/T 14710—2009的规定明确所属气候环境试验组别和机械环境试验组别,并建议在注册产品技术要求中按GB/T 14710—2009中表A.1的形式列出设备环境试验时的具体要求。
4.安全要求
4.1 设备和电池充电器的电气安全要求应符合GB 9706.1—2007、 GB 9706.19—2000标准规定。
4.2 应有充电电池带载连续工作时间的要求(若适用)。
5.电磁兼容
应符合YY 0505—2012中规定的要求。
6.报警的要求(若适用)
应符合YY 0709—2009的要求。
7.外观的要求
表面加工及光泽色调均匀,且无伤痕,滚花应清晰,不得有锋棱、毛刺、划痕等缺陷。
8、技术说明书要求
医用内窥镜冷光源的产品技术说明书至少应包括下列内容:
a)输入电压和频率、输入功率、灯泡规格、光输出孔直径、正常工作和贮存条件;
b)照明光源的种类;
c)配件、附件(适用)的要求及使用方法。
(九)同一注册单元内注册检验代表产品确定原则和实例
同一注册单元应按产品风险与技术指标的覆盖性来选择典型产品。典型产品应是同一注册单元内能够代表本单元内其他产品安全性和有效性的产品,应考虑功能最齐全、结构最复杂、功率最大、风险最高的产品。
举例:
具有不同功率的医用内窥镜冷光源可作为同一注册单元。如采用氙灯为照明源的两种不同功率的医用内窥镜冷光源,一种功率为350W,一种功率为150W,若无特殊情况,则选350W氙灯光源为典型产品是适宜的。
(十)产品生产制造相关要求
应当明确产品生产工艺过程,可采用流程图的形式,并说明其过程控制点。
产品的试验方法应根据技术性能指标设定,试验方法一般应采用已颁布的标准试验方法,如果没有现行的标准试验方法可采用时,规定的试验方法应具有可操作性和可再现性。性能要求的检测主要参照YY 1081—2011,电气安全性能的检测主要参照GB 9706.1—2007和 GB 9706.19—2000标准。型式检验应包括产品技术要求中的所有检验项目。
(十一)产品的临床评价细化要求
根据《关于发布免于进行临床试验的第二类医疗器械目录的通告》(国家食品药品监督管理总局通告2014年第12号),“产品名称:冷光源,分类编码:6822”包含在免于进行临床试验的第二类医疗器械目录。同时根据《医疗器械临床评价技术指导原则》(国家食品药品监督管理总局通告2015年第14号附件)的要求,对于列入《免于进行临床试验的医疗器械目录》(以下简称《目录》)产品的临床评价,注册申请人需将申报产品与《目录》所述内容进行对比以判定申报产品是否为列入《目录》产品。
列入《目录》产品是指与《目录》所述的产品名称、产品描述、预期用途具有等同性的产品。注册申请人对申报产品的相关信息与《目录》所述内容进行对比,论述其相同性和差异性。当二者的差异性对产品的安全有效性不产生影响时,认为二者具有等同性。
注册申请时需提交的临床评价资料为申报产品与《目录》产品的对比表及附件(格式见《医疗器械临床评价技术指导原则》附件1)。
可提交与已上市同类产品的对比说明,比对内容应包括但不限于:预期用途、结构组成、工作原理、技术指标、关键部件、其他功能等。证明二者具有等同性。
如不具等同性,参照《医疗器械临床评价技术指导原则》其他要求开展相应工作。
(十二)产品的不良事件历史记录
国外暂未见相关报道。国内不良事件主要表现有:医用内窥镜氙灯冷光源设备故障,分析原因为主板电阻失效;灯泡质量问题;导光束输出亮度不足,分析原因为导光束插入冷光源端烤焦等。
(十三)产品说明书和标签要求
1.产品说明书
产品说明书一般包括使用说明书和技术说明书,两者可合并。产品说明书《医疗器械说明书和标签管理规定》(2014年国家局6号令)及相关标准(特别是GB 9706.1—2007、GB 9706.19—2000、YY 1081 —2011和YY 0505—2012)的规定。
医疗器械说明书、标签和包装标识的内容应当真实、完整、准确、科学,并与产品特性相一致。医疗器械标签、包装标识的内容应当与说明书有关内容相符合。医疗器械说明书、标签和包装标识文字内容必须使用中文,可以附加其他文种。中文的使用应当符合国家通用的语言文字规范。医疗器械说明书、标签和包装标识的文字、符号、图形、表格、数字、照片、图片等应当准确、清晰、规范。
1.1说明书的内容
使用说明书内容一般应包括产品名称、型号、规格、主要结构及性能参数、预期用途、安装和调试、工作条件、使用方法、警示、注意事项、保养和维护、运输和储存、故障排除、标签和包装标识、生产许可证号、注册证号、执行标准、生产企业名称、地址和联系方式、售后服务单位等。
技术说明书内容一般包括概述、组成、原理、技术参数、规格型号、图示标记说明、系统配置、外形图、结构图、控制面板图,必要的电气原理图及表、电磁兼容性参数及说明等。
1.2 使用说明书审查一般关注点
1.2.1 产品名称、型号、规格、主要结构、性能与组成应与注册产品技术要求内容一致;产品的适用范围应与注册申请表、产品技术要求及临床试验资料(若有)一致。
1.2.2 生产企业名称、注册地址、生产地址、联系方式及售后服务单位应真实并与《医疗器械生产企业许可证》、《企业法人营业执照》一致;《医疗器械生产企业许可证》编号、医疗器械注册证书编号、产品技术要求的编号位置应预留。
1.3使用说明书审查重点关注点:
1.3.1工作条件限制:
应提醒注意由于电气安装不合适而造成的危险;
提醒清洁、消毒并在室内充分换气后,再接通医用内窥镜冷光原电源,例如:在手术室内残留易燃性气体而通电时,可能产生爆炸和火灾;
该设备与其他设备间潜在的电磁干扰或其他干扰的相关信息,以及有关避免这些干扰的建议。
1.3.2 产品结构及其工作原理:
审查产品的适用范围和主要功能结构是否明确;
所有配件、附件,特别是产品名称和型号是否准确、完整。
1.3.3 产品的性能指标:
审查产品性能指标是否被所涵盖;
主要性能及参数是否准确、完整。
1.3.4 安装及调试:
审查产品安装及调试的负责方是否明确;
需要用户自行安装部分(如可拆卸配件)的安装、调试方法及其注意事项是否明确;
长期停用后的使用前检查和检修程序是否准确、合理;
熔断器及其他可更换部件和附件的更换方法。
1.3.5 可靠工作所需必要内容的说明:
审查使用前的检查和准备程序是否详细、准确;
运行过程中的操作程序、方法及注意事项;
防护功能的详细说明;
停机方法及注意事项;
对操作者的培训要求等。
1.3.6 保养及维护:
审查是否明确了日常保养及维护的方法和周期;
设备的保养和维护方法。包括预防性检查和保养的方法与周期,必要时规定合适的消毒剂。
对于电池供电的设备应明确说明电池不能自动地保持在完全可用的状态,应提出警告,规定应对该附加电池进行定期检查和更换;应说明电池规格和正常工作的小时数;电池长期不用应取出的说明;可充电电池的安全使用和保养说明。
1.3.7 安全注意事项:
审查是否明确异常情况下的紧急处理措施;
特殊情况下(停电等)的注意事项;
可能出现的误操作及误操作可能造成的伤害;
如使用其他配件或材料会降低最低安全性,对被认可的附件、可更换的部件和材料加以说明;
对不能保持在完全可用状态的电池电源的警告;
安全使用期限;
不可与患者或使用者直接接触部分的提示等内容。
1.3.8对设备所用的图形、符号、缩写等内容的解释,如:所有的电击防护分类、警告性说明和警告性符号的解释,特别是操作及控制部件附近特殊符号的说明。
1.3.9 故障的分析与排除:
审查可能出现的故障及对故障原因的分析,特别是使用中如果发生指示灯不亮,风机、灯泡均不工作;但灯泡不亮,并有吱吱声;亮度不足等故障情况;
明确需要生产单位排除的故障和使用者排除的故障;
需要使用者排除的故障的排除方法等。
1.3.10 电磁兼容性
电磁兼容性专门提示,列出符合电磁兼容标准要求的电缆、电缆最大长度(若适用)、换能器等信息;警示使用制造商上述规定外部件对设备造成的影响;警示该设备与其他设备接近或叠放时是否影响设备正常运行;规定该设备的使用电磁环境参数表(包括电磁发射和电磁抗扰度);该设备与移动射频通信设备间的推荐距离参数表。
2.标签、标记和提供信息的符号和包装标识
2.1 应包含《医疗器械说明书和标签管理规定》(国家食品药品监督管理总局令第6号)要求至少列明的内容。
2.2 应符合YY/T 0466.1—2009 的要求。
2.3 参照标准GB/T 191—2008进行审查,说明书上应有相关标志的图示说明。
(十四)研究资料
1.产品性能研究
应当提供产品性能研究资料以及产品技术要求的研究和编制说明,包括功能性、安全性指标(如电气安全与电磁兼容、辐射安全)以及与质量控制相关的其他指标的确定依据,所采用的标准或方法、采用的原因及理论基础。
2.产品有效期和包装研究
(1)冷光源应根据各个医院的实际情况和厂家的建议实施定期维护和校准。
(2)包装要求应符合GB/T 191—2008、YY/T 0466.1—2009要求。
(3)有效期的确定:如适用,应当提供产品有效期的验证报告。
3.软件研究
产品若带有软件系统,作为医疗器械组成部分的软件,需应提供一份单独的医疗器械软件描述文档,包括基本信息、实现过程和核心算法三部分内容,详尽程度取决于医疗器械软件的安全性级别和复杂程度。同时,应当出具关于软件版本命名规则的声明,明确软件版本的全部字段及字段含义,确定软件的完整版本和发行所用的标识版本。
注:软件要求应符合《医疗器械软件软件生存周期过程》(YY/T 0664—2008)、《医疗器械软件注册申报资料指导原则》的相关要求。
三、审查关注点
(一)关注产品结构组成的完整性以及所有关键部件。同一注册单元产品的关键部件应相同。
(二)对于那些均匀性(YY 1081—2011中4.3.1)指标超过50%的光源,制造商应提出在该光源最大光通量下能适用的光纤条件并证明。
(三)灯泡特征(YY 1081—2011中4.1中涉及)包括:输入特征(供电压、功率)和输出特征(色温) 。
(四)若在随附资料中清晰表明了如下观点:该冷光源的目的是为了光学观察镜或电子内窥镜后接摄像系统提供照明,而不是为了人眼观察光学内窥镜提供照明,那么显色指数和色温的要求就不适用。
(五)审查产品技术要求时应注意产品(包括可能的选配件)必须执行GB 9706.1—2007、GB 9706.19—2000和YY 0505—2012的要求。具体指标的适用性应按照产品具体的工作原理和结构组成进行判断。
(六)对说明书的审查应注意明确产品的预期用途,选配件、附加功能应列明并表述正确。对产品禁忌症和不适宜人群的描述应与临床报告中给出的一致。
附录
实质性等同判定表
(公司)(申报产品A)(型号)与(公司)(等同产品B)(型号)对比说明A、B产品综述,综述内容包括:预期用途、结构组成、工作原理、主要技术性能指标、消毒/灭菌方法等内容。
附表 A、B产品关键参数、关键部件的描述对比

医用内窥镜冷光源注册技术审查
指导原则编写说明
一、指导原则编写目的
(一)本指导原则编写的目的是用于指导和规范医用内窥镜冷光源产品注册申报过程中审查人员对注册材料的技术审评。
(二)本指导原则旨在让初次接触该类产品的注册审查人员对产品机理、结构、主要性能、预期用途等各个方面进行基本了解,同时让技术审查人员在产品注册技术审评时把握基本的要求尺度,以确保产品的安全、有效。
(三)本指导原则中的医用内窥镜冷光源是指内窥镜检查和手术中作为内窥镜功能供给装置的冷光源产品。
(四)本指导原则中的术语、定义采用YY 1081—2011《医用内窥镜 内窥镜功能供给装置 冷光源》标准的术语和定义。
二、指导原则编写依据
(一)《医疗器械监督管理条例》(国务院令第650号)
(二)《医疗器械注册管理办法》(国家食品药品监督管理总局令第4号)
(三)《医疗器械说明书和标签管理规定》(国家食品药品监督管理总局令第6号)
(四)《关于发布医疗器械产品技术要求编写指导原则的通告》(国家食品药品监督管理总局通告2014年第9号)
(五)《关于发布免于进行临床试验的第二类医疗器械目录的通告》(国家食品药品监督管理总局通告2014年第12号)
(六)《关于发布医疗器械临床评价技术指导原则的通告》(国家食品药品监督管理总局通告2015年第14号)
(七)《关于公布医疗器械注册申报资料要求和批准证明文件格式的公告》(国家食品药品监督管理总局公告2014年第43号)
(八)《关于发布医疗器械软件注册技术审查指导原则的通告》(国家食品药品监督管理总局通告2015年第50号)
(九)国家食品药品监督管理部门发布的其他规范性文件
(十)现行的国家标准和行业标准
三、指导原则重点内容说明
(一)产品的结构和组成内容中,列出了医用内窥镜冷光源产品的常见组成并以图表方式列出,强调同一注册单元产品的关键部件应相同。
(二)在产品的工作原理中简述了产品的基本原理。
(三)因产品为非治疗类医疗器械,故本指导原则不包含产品作用机理的内容。
(四)产品应适用的相关标准中给出了现行有效的国家标准、行业标准(包括产品标准、基础标准)。
(五)产品的预期用途明确了申报产品适用范围描述应与临床应用范围一致,列举了常见适用范围表述。
(六)产品的主要风险中,参照YY/T 0316—2008逐项考虑设备使用时可能产生的危害以及危害发生的原因分析。
(七)产品的主要性能指标中给出了产品需要考虑的各个方面,主要提出共性要求,同时应注意产品必须执行GB 9706.1—2007、GB 9706.19—2000和YY 0505—2012的要求。
(八)产品的临床要求中考虑了需要进行临床试验、提供临床试验材料以及豁免提交临床试验资料的三种情况,审查时应根据具体申报注册产品实际情况予以确定。
(九)产品的不良事件历史记录
主要通过医疗器械不良事件监测机构查询和了解。
四、指导原则编写单位和人员
本指导原则编写人员由浙江省医疗器械技术审评人员、行政审批人员、检验和临床专家、产品专业厂家代表等共同组成。

站点声明
本网站所提供的信息仅供参考之用,并不代表本网赞同其观点,也不代表本网对其真实性负责。图片版权归原作者所有,如有侵权请联系我们,我们立刻删除。如有关于作品内容、版权或其它问题请于作品发表后的30日内与本站联系,本网将迅速给您回应并做相关处理。
郑州思途医疗科技有限公司专注于医疗器械产品政策与法规规事务服务,提供产品注册备案申报代理、临床试验、体系建立辅导、分类界定、申请创新办理服务。
行业资讯
知识分享






豫公网安备 41010202003160号