大型蒸汽灭菌器注册技术审查指导原则(2016年第27号)
来源:医疗器械注册代办 发布日期:2016-03-04 阅读量:次
附件:大型蒸汽灭菌器注册技术审查指导原则(2016年第27号).doc
大型蒸汽灭菌器注册技术审查指导原则
本指导原则旨在指导注册申请人对大型蒸汽灭菌器注册申报资料的准备及撰写,同时也为技术审评部门审评注册申报资料提供参考。
本指导原则是对大型蒸汽灭菌器的一般要求,申请人应依据产品的具体特性确定其中内容是否适用,若不适用,需具体阐述理由及相应的科学依据,并依据产品的具体特性对注册申报资料的内容进行充实和细化。
本指导原则是供申请人和审查人员使用的指导文件,不涉及注册审批等行政事项,亦不作为法规强制执行,如有能够满足法规要求的其他方法,也可以采用,但应提供详细的研究资料和验证资料。应在遵循相关法规的前提下使用本指导原则。
本指导原则是在现行法规、标准体系及当前认知水平下制定的,随着法规、标准体系的不断完善和科学技术的不断发展,本指导原则相关内容也将适时进行调整。
一、适用范围
本指导原则适用于《医疗器械分类目录》中第二类大型蒸汽灭菌器产品(不包括立式蒸汽灭菌器),管理类代号为6857。
二、技术审查要点
(一)产品名称要求
产品的命名应采用《医疗器械分类目录》或国家标准、行业标准上的通用名称,或以产品结构、控制方式为依据命名,例如大型蒸汽灭菌器(自动控制型)、大型蒸汽灭菌器(手动控制型)等。
(二)产品的结构和组成
1.大型蒸汽灭菌器产品一般由容器(灭菌室)、控制系统、管路系统、加热系统、安全装置、外罩等部分组成(不同生产企业的产品,在结构上存在一定差异,不完全与本部分描述一致)。
(1)容器(灭菌室)是灭菌器的核心承压部件,是运行灭菌过程的载体。
(2)控制系统(包括相应控制软件)用于自动控制相关元器件的动作以实现既定的灭菌工艺要求。
(3)管路系统用于实现灭菌介质的输送、内室真空等灭菌工艺的要求。
(4)加热系统用于产生蒸汽供灭菌用(也可外接蒸汽)。
(5)安全装置用于保护灭菌器自身安全和操作者安全。
(6)外罩主要起装饰和保护设备的作用。
2.大型蒸汽灭菌器(手动控制型)采用蒸汽为灭菌因子杀灭负载微生物,压力、温度、时间等灭菌的主要技术参数由手工设定并控制,通常不具有预真空或脉动抽真空功能。
3.大型蒸汽灭菌器(自动控制型)采用蒸汽为灭菌因子杀灭负载微生物,压力、温度、时间等灭菌的主要技术参数由程序设定并控制,可具有预真空或脉动抽真空功能。
(三)产品工作原理/作用机理
压力蒸汽灭菌器是通过重力置换、机械抽真空等方式,根据湿热灭菌的原理,以饱和的湿热蒸汽为灭菌因子,在高温、高压、高湿的环境下,根据一定压力和时间的组合作用下,实现对可被蒸汽穿透的物品的灭菌。
湿热灭菌的基本原理见编制说明。
(四)注册单元划分的原则和实例
1.医疗器械产品的注册单元以产品的技术原理、结构组成、性能指标和适用范围为划分依据。
2.按照国家、行业标准,参考国际标准及惯例,大型蒸汽灭菌器产品可以划分为两个注册单元,分别为:
(1)大型自动蒸汽灭菌设备注册单元
执行标准《大型蒸汽灭菌器技术要求自动控制型》(GB 8599—2008)
(2)大型手动蒸汽灭菌设备注册单元
执行标准《大型蒸汽灭菌器手动控制型》(YY 0731—2009)
例:蒸汽灭菌器容积70升,自动控制。则由以上信息可知该产品为“大型自动蒸汽灭菌设备注册单元”。
注:产品技术要求中须明确标注属于哪个注册单元。例:“脉动真空压力蒸汽灭菌器”产品,其应在产品技术要求中明确其属于上述哪个注册单元。
(五)产品适用的相关标准
目前与产品相关的国际标准、国家标准及行业标准列举如下:
表1相关产品标准

上述标准包括了产品经常涉及到的标准。有的企业还会根据产品的特点引用一些行业外的标准和一些较为特殊的标准。
产品适用及引用标准的审查可以分两步来进行。首先对引用标准的齐全性和适宜性进行审查,也就是在编写产品技术要求时与产品相关的国家、行业标准是否进行了引用,以及引用是否准确。其次对引用标准的采纳情况进行审查。即所引用的标准中的条款要求,是否在产品技术要求中进行了实质性的条款引用。这种引用通常采用两种方式,文字表述繁多、内容复杂的可以直接引用标准及条文号,比较简单的也可以直接引述具体要求。
如有新版强制性国家标准、行业标准发布实施,产品性能指标等要求应执行最新版本的国家标准、行业标准。
(六)产品的适用范围/预期用途、禁忌症
供医疗器械、卫生材料等湿热灭菌用。
产品无绝对禁忌症,但不能对不适合湿热灭菌的物品进行灭菌。
(七)产品的主要风险
1.风险分析方法
(1)在对风险的判定及分析中,要考虑合理的可预见的情况,它们包括:正常使用条件下;非正常使用条件下。
(2)风险判定及分析应包括:对于患者的危害;对于操作者的危害;对于环境的危害。
(3)风险形成的初始原因应包括:人为因素(包括不合理的操作);产品结构的危害;原材料危害;综合危害;环境条件。
(4)风险判定及分析考虑的问题包括:产品原材料生物学危害;产品质量是否会导致使用中出现不正常结果;操作信息,包括警示性语言、注意事项以及使用方法的准确性;留置使用可能存在的危害等。
2.风险分析清单
产品的风险分析资料应符合《医疗器械风险管理对医疗器械的应用》(YY/T 0316—2008)的有关要求,审查要点包括:
(1)风险分析:包括医疗器械适用范围和与安全性有关特征的判定、危害的判定、估计每个危害处境的风险。
(2)风险评价:对于每个已判定的危害处境,评价和决定是否需要降低风险。
(3)风险控制措施的实施和验证结果,必要时应当引用检测和评价性报告,如医用电气安全等。
(4)风险可接受准则,降低风险的措施及采取措施后风险的可接收程度,是否有新的风险产生,任何一个或多个剩余风险的可接受性评定。
根据《医疗器械风险管理对医疗器械的应用》(YY/T 0316—2008)对已知或可预见的风险进行判定,产品在进行风险分析时至少应包括以下主要危害,企业还应根据自身产品特点确定其他危害。针对产品的各项风险,企业应采取应对措施,确保风险降到可接受的程度。
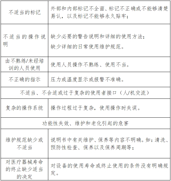
表2产品主要危害


(八)产品技术要求应包括的主要性能指标
对产品的主要性能指标的审查,可以通过对检验报告内容的审查来评价是否达到了要求,检验报告的内容是否齐全又可以通过对产品技术要求的内容是否齐全来进行审查。因此产品技术要求的审查是产品主要技术性能指标审查中最重要的环节之一。
可以通过对是否具有以下主要内容来进行审评。
1.规格型号
可按预期用途、负载、结构型式、灭菌内室大小等分为不同型号和规格。如自带蒸汽发生器、外接蒸汽式;按门的多少分为单开门灭菌器、双开门灭菌器;按开门方式分为自动门灭菌器、手动门灭菌器;按缸体形状分为矩形灭菌器、圆形灭菌器。
2.工作条件
明确温度、相对湿度、大气压力、电源电压、频率、功率、蒸汽、水等方面的要求(根据GB 4793.1—2007、GB 8599—2008或YY 0731—2009等标准)。
3.一般性能
根据注册单元的不同,分别执行标准GB 8599—2008或YY 0731—2009。
对于被GB 8599—2008或YY 0731—2009标准覆盖的立式蒸汽灭菌器产品,在执行标准过程中除需要对应的执行上述两项标准外,同时还需要执行《立式蒸汽灭菌器》(YY 1007—2010)标准。
4.安全性能
应符合GB 4793.1—2007、GB 4793.4—2001的要求。
5.电磁兼容
应符合GB/T 18268.1—2010的要求。
应在注册申报资料中明确产品属于基本型、工业型、受控电磁环境型中的哪种形式。本类产品一般属于工业型。
6.环境试验
应符合GB/T 14710—2009的要求。
应逐项审查上述要求和检验结果是否符合规定。
(九)同一注册单元内注册检验代表产品确定原则和实例
注册检验代表产品应是同一注册单元内能够代表本单元内其他产品安全性和有效性的产品,应考虑功能最齐全、灭菌模式最全、结构最复杂、不同灭菌模式对应的技术参数要求最高、风险最高的产品,且应是容积最大的型号。
注册单元内各种产品的主要安全指标、性能指标不能被某一产品全部涵盖时,则应选择涵盖安全指标、性能指标最多的产品作为典型产品,同时还应考虑其他产品中未被典型产品所涵盖的安全指标及性能指标。
此外,产品在实施GB 4793系列标准检测时,应对电磁兼容性能按照电磁兼容标准要求实施检测。医疗器械检测机构对涉及电磁兼容性能的检测出具检测报告,对于检测过程中发现的重大问题,如基本性能判据、型号覆盖等问题,应在检测报告备注中详细载明有关问题并注明自身意见,以供技术审查部门参考。
(十)产品生产制造相关要求
应当明确产品生产工艺过程,可采用流程图的形式,并说明其过程控制点。
生产工艺应已通过验证,能够生产出质量稳定、安全有效的产品,在注册质量管理体系核查中,对此项内容进行核查。关键工序、特殊过程应编制并执行工艺规程或作业指导书。
本类产品的关键过程一般包括焊接、水压试验、检验。但当上述过程中的一个或多个通过外包的方式来实现时,生产企业应对外包过程实施有效控制。
(十一)产品的临床评价细化要求
1.大型蒸汽灭菌器产品已列入《免于进行临床试验的第二类医疗器械目录》,注册申请时提交临床评价资料的要求:
(1)提交申报产品相关信息与《免于进行临床试验的第二类医疗器械目录》所述内容的比对资料,证明两者具有等同性。
(2)提交申报产品与国内已上市同品种医疗器械的比对说明,比对内容包括基本原理、所用材料、结构组成、性能指标、适用范围、使用方法等,并提供必要的支持性资料。
2.超出《免于进行临床试验的第二类医疗器械目录》覆盖范围的大型蒸汽灭菌器产品,应按照《医疗器械注册管理办法》、《医疗器械临床评价技术指导原则》等法规的相关规定开展临床试验或临床评价。开展临床试验的,申请人应当提交临床试验协议、伦理委员会批件、临床试验方案和临床试验报告。
(十二)该类产品的不良事件历史记录
压力泄漏、水垢阻塞管路等。
(十三)产品说明书和标签
产品说明书一般包括使用说明书和技术说明书,两者可合并。说明书、标签应符合《医疗器械说明书和标签管理规定》的要求,并参照GB 8599—2008、YY 0731—2009、《固定式压力容器安全技术监察规程》等相关标准/规程的要求进行编写。还应关注以下内容:
1.产品性能、主要技术参数。
2.关于灭菌原理、杀灭微生物类别的说明。
3.关于提醒使用者对灭菌效果进行验证的警示说明。
4.应对产品使用方法、主要组件的寿命等情况做出说明。
5.对于容器的技术指标表述。
6.对于电磁兼容所声称的有关内容(预期场所、类别等)。
7.提示不要超出产品适用范围使用。
8.提示对灭菌效果进行监测。
9.对于安全性方面的提醒。
10.常见故障及排除方法。
(十四)产品研究要求
应至少以下方面开展研究。
1.产品性能研究
应当提供产品性能研究资料以及产品技术要求的研究和编制说明,包括功能性、安全性指标(如电气安全与电磁兼容)以及与质量控制相关的其他指标的确定依据,所采用的标准或方法、采用的原因及理论基础。
研究资料中,应当对是否具有压力容器设计制造资格进行说明,应当提供关于灭菌效果的验证资料。
2.产品有效期和包装研究
因各生产企业采用的原材料不同,同时考虑到使用频次的不同及一些不可预期的因素,产品的实际有效期会不同。建议参照行业协会的产品推荐使用寿命确定产品有效期,或对产品有效期进行研究验证。
产品经环境试验和模拟运输试验验证,包装应符合运输和贮存的要求。
3.软件研究
参见《医疗器械软件注册技术审查指导原则》的相关要求。
4.其他资料
证明产品安全性、有效性的其他研究资料。
三、审查关注点
(一)产品电气安全、电磁兼容和主要技术性能指标是否执行了国家和行业的强制性标准,是否引用了适用的推荐性标准;产品技术要求是否参考了医疗器械检验机构出具的预评价意见。
(二)产品的主要风险是否已经列举,并通过风险控制措施使产品的风险在合理可接受的水平之内。
(三)临床评价资料是否按照法规要求提供。
(四)说明书是否符合《医疗器械说明书和标签管理规定》及相关国家标准、行业标准的规定。必须告知用户的信息是否完整。说明书中应提供突发事项的应急预案。
(五)研究资料中,应当对是否具有压力容器设计制造
资格进行说明,应当提供关于灭菌效果的验证资料。
大型压力蒸汽灭菌器注册技术审查
指导原则编制说明
一、指导原则编写目的
(一)本指导原则编写的目的是用于指导和规范第二类大型压力蒸汽灭菌器产品注册申报过程中审查人员对注册材料的技术审评。
(二)本指导原则旨在让初次接触该类产品的注册审查人员对产品机理、结构、主要性能、预期用途等各个方面有个基本了解,同时让技术审查人员在产品注册技术审评时把握基本的尺度,对产品安全性、有效性作出系统评价。
二、指导原则编写依据
(一)《医疗器械监督管理条例》(国务院令第650号)
(二)《医疗器械注册管理办法》(国家食品药品监督管理总局令第4号)
(三)《医疗器械临床试验规定》(国家食品药品监督管理局令第5号)
(四)《医疗器械说明书和标签管理规定》(国家食品药品监督管理总局令第6号)
(五)《关于发布医疗器械临床评价技术指导原则的通告》(国家食品药品监督管理总局通告2015年第14号)
(六)《关于YY 0505—2012医疗器械行业标准实施有关工作要求的通知》(食药监办械〔2012〕151号)
(七)《关于发布免于进行临床试验的第二类医疗器械目录的通告》(国家食品药品监督管理总局通告2014年第12号)
(八)国家食品药品监督管理部门发布的其他规范性文件。
三、指导原则中编写考虑
(一)本指导原则仅适用于符合GB 8599—2008或YY 0731—2009定义的第二类大型压力蒸汽灭菌器产品。
(二)产品应适用的相关标准中给出了现行有效的国家标准、行业标准(包括产品标准、基础标准),以及相应的国际标准。
(三)产品的主要风险参照YY/T 0316—2008,考虑产品自身使用时可能的危害以及技术审查时的要点。对于存在的危害,企业应在设计、验证、检测和改进的过程中根据风险采取有效的控制措施。
(四)产品的主要性能指标中给出了产品需要考虑的各个方面,有些需参照相关的国家标准、行业标准,有些则需要依据产品的具体情况。
(五)产品的不良事件历史记录主要由山东省药品不良反应监测中心的提供,也征询了相关领域的临床专家。
(六)对于被GB 8599—2008或YY 0731—2009标准覆盖的立式蒸汽灭菌器产品,在执行标准过程中需要对应的执行上述两项标准,同时还需要执行《立式蒸汽灭菌器》(YY 1007—2010)标准。
(七)压力蒸汽灭菌器的灭菌原理是湿热灭菌,湿热灭菌是使微生物的蛋白质及核酸变形导致其死亡。这种变形首先是分子中的氢键分裂,当氢键断裂时,蛋白质及核酸内部结构被破坏,进而丧失了原有功能。为有效地使蛋白质变形,在采用高压蒸汽灭菌时,就需要水蒸气有足够的温度和持续时间,这对灭菌效果十分重要。其灭菌过程是建立在时间、温度、压力之间的比例协调基础上的,即作为热源载体的饱和蒸汽与灭菌器材之间的热传递并持续相对应的时间而完成灭菌的过程。高温饱和水蒸气可迅速使蛋白质变形,在规定操作条件下,蛋白质发生变形的过程即微生物死亡的过程。
四、指导原则编写单位和人员
本指导原则的编写成员由山东省食品药品监督管理局审评认证中心医疗器械产品注册技术审评人员、山东省食品药品监督管理局行政审批人员、山东省医疗器械产品质量监督检验中心专家、相关生产企业专家共同组成。

站点声明
本网站所提供的信息仅供参考之用,并不代表本网赞同其观点,也不代表本网对其真实性负责。图片版权归原作者所有,如有侵权请联系我们,我们立刻删除。如有关于作品内容、版权或其它问题请于作品发表后的30日内与本站联系,本网将迅速给您回应并做相关处理。
郑州思途医疗科技有限公司专注于医疗器械产品政策与法规规事务服务,提供产品注册备案申报代理、临床试验、体系建立辅导、分类界定、申请创新办理服务。
行业资讯
知识分享






豫公网安备 41010202003160号