半自动化学发光免疫分析仪注册技术审查指导原则(2016年修订版)(2016年第22号)
来源:医疗器械注册代办 发布日期:2016-02-20 阅读量:次
附件:半自动化学发光免疫分析仪注册技术审查指导原则(2016年修订版)(2016年第22号).doc
半自动化学发光免疫分析仪
注册技术审查指导原则
(2016年修订版)
本指导原则旨在指导注册申请人对半自动化学发光免疫分析仪注册申报资料的准备及撰写,同时也为技术审评部门审评注册申报资料提供参考。
本指导原则是对半自动化学发光免疫分析仪的一般要求,申请人应依据产品的具体特性确定其中内容是否适用,若不适用,需具体阐述理由及相应的科学依据,并依据产品的具体特性对注册申报资料的内容进行充实和细化。
本指导原则是供申请人和审查人员使用的指导文件,不涉及注册审批等行政事项,亦不作为法规强制执行,如有能够满足法规要求的其他方法,也可以采用,但应提供详细的研究资料和验证资料。应在遵循相关法规的前提下使用本指导原则。
本指导原则是在现行法规、标准体系及当前认知水平下制定的,随着法规、标准体系的不断完善和科学技术的不断发展,本指导原则相关内容也将适时进行调整。
一、适用范围
本指导原则适用于对人类血清、血浆或其他体液中的各种被分析物进行定量或定性检测的半自动化学发光免疫分析仪(以下简称分析仪)。该产品的管理类别为Ⅱ类,产品管理类代号为6840。
本指导原则不适用于全自动化学发光免疫分析仪和具成像检测功能的化学发光分析仪。
二、技术审查要点
(一)产品名称要求
依据2014年版《免于进行临床试验的第二类医疗器械目录》,建议统一将产品名称命名为半自动化学发光免疫分析仪,如有特殊情形,可根据医疗器械命名原则,参考修订后的《医疗器械分类目录》中的产品名称举例确定命名,并详细描述确定依据。
(二)产品的结构和组成
分析仪主要由检测单元、控制单元、数据处理、显示及打印单元组成。
(三)产品工作原理
化学发光免疫分析主要包含两个部分, 即免疫反应系统和化学发光分析系统。免疫反应系统与放射免疫测定中的抗原抗体反应系统相同;化学发光系统则是利用某些化合物如鲁米诺(luminol)、异鲁米诺(isoluminol)、金刚烷(AMPPD)及吖啶酯(AE)等经氧化剂氧化或催化剂催化后成为激发态产物,当其回到基态时就会将剩余能量转变为光子,随后利用发光信号能量仪器测量光量子的产额。将发光物质直接标记在抗原(化学发光免疫分析)或抗体上(免疫化学发光分析),或酶作用于发光底物,产生的光量子的强度与待测物的浓度可成比例。
化学发光免疫分析仪器中核心探测器件为光电倍增管(PMT)或其他高灵敏度传感器,由单光子检测并传输至放大器,并加高压电流放大,放大器将模拟信号转化为数字信号,数字信号将发光信号传输给电脑并加以计算,得出临床结果。
化学发光免疫分析根据化学发光物质的类型和发光特点,可分为电化学发光免疫分析和化学发光免疫分析,其中化学发光免疫分析根据发光剂的不同,可分为直接化学发光免疫分析、酶促化学发光免疫分析和鲁米诺氧途径免疫分析。目前,各类型化学发光免疫分析的常见发光剂包括:电化学发光剂为三联吡啶钌[RU(bpy)3]2+,直接化学发光剂为吖啶酯(AE),酶促化学发光剂为辣根过氧化物酶(HRP)催化鲁米诺(3-氨基苯二甲酰肼,luminol)及其衍生物或者碱性磷酸酶催化3-(2′-螺旋金刚烷)-4-甲氧基-4-(3″-磷酰氧基)苯-1,2-二氧杂环丁烷(AMPPD),鲁米诺氧途径发光剂为酞箐、二甲基噻吩衍生物及Eu螯合物。
化学发光免疫技术根据反应过程中标记物是否需要分离可分为均相反应和非均相反应。均相反应主要应用于鲁米诺氧途径免疫分析中,而非均相反应则应用于其他类型化学发光免疫分析中,通过采用固相分离、过滤分离、珠式分离、顺磁性颗粒分离等方式实现游离标记物和免疫复合物标记物的分离,其中顺磁性颗粒分离较其他分离方式更为常用。按照免疫反应容器的不同分为单管式化学发光分析和微孔板式化学发光分析。目前,基于鲁米诺氧途径免疫分析原理的产品还比较少。
注:企业应明确仪器所使用的方法学,注明发光底物。
(四)注册单元划分的原则和实例
原则上同一注册单元的半自动化学发光免疫分析仪的技术原理、结构组成、性能指标和适用范围应基本一致。不同反应容器的产品不应划分为同一注册单元,如:单管式化学发光免疫分析仪与微孔板式化学发光免疫分析仪;不同化学发光反应类型的产品不应划分同一注册单元,如基于吖啶酯类直接化学发光反应原理的产品与基于AMPPD和碱性磷酸酶的间接化学发光反应原理的产品;采用不同的光检测装置的产品,不应划为同一注册单元,如光电倍增管(PMT)或其他高灵敏度传感器。
(五)产品适用的相关标准
分析仪根据产品自身特点适用以下相关标准:
表1 相关产品标准


注:以上标准适用最新版本。
上述标准包括了产品技术要求中经常涉及到的标准。有的企业还会根据产品的特点引用一些行业外的标准和一些较为特殊的标准。
产品适用及引用标准的审查可以分两步来进行。首先对引用标准的齐全性和适宜性进行审查,也就是在编写产品技术要求时与产品相关的国家标准、行业标准是否进行了引用,以及引用是否准确。可以通过对产品技术要求中是否引用了相关标准,以及所引用的标准是否适宜来进行审查。此时,应注意标准编号、标准名称是否完整规范,年代号是否有效。其次对引用标准的采纳情况进行审查。即所引用的标准中的条款要求,是否在产品技术要求中进行了实质性的条款引用。这种引用通常采用两种方式,文字表述繁多内容复杂的可以直接引用标准及条文号,比较简单的也可以直接引述具体要求。
(六)产品的适用范围/预期用途、禁忌症
化学发光免疫分析仪的预期用途为通过对人体样本中直接化学发光免疫反应产生的光子进行计数分析处理,从而对样本中的相关物质作定量或定性测定。
禁忌症:无。
(七)产品的主要风险
1.风险管理报告应符合YY/T 0316—2008《医疗器械 风险管理对医疗器械的应用》的有关要求,判断与产品有关的危害,估计和评价相关风险,控制这些风险并监视控制的有效性。主要的审查要点包括:
(1)与产品有关的安全性特征判定可参考YY/T 0316—2008的附录C。
(2)危害、可预见的事件序列和危害处境判断可参考YY/T 0316—2008的附录E、H、I。
(3)风险控制的方案与实施、综合剩余风险的可接受性评价及生产和生产后监视相关方法可参考YY/T 0316—2008的附录F、G、J。
2.产品的主要危害
(1)能量危害
电磁能:可能共同使用的设备(移动电话、离心机、生化分析仪等)对化学发光免疫分析仪的电磁干扰,静电放电对分析仪产生的干扰,分析仪产生的电磁场对可能共同使用的设备的影响等引发的危害。
坠落:坠落导致机械部件松动,导致测量错误、误差过大或显示异常。
(2)生物学和化学危害
生物学:公共场所未经清洗、消毒的与人体接触的部件引起的交叉感染;分析仪的原材料有毒有害对人体造成的危害。
化学:使用的清洁剂、消毒剂残留引发的危害。
(3)操作危害
不正确的测量:产品的检测装置超过寿命或长时间未经校准,导致误差过大。
未按使用说明书中的要求进行测量,造成的测量失败、测量误差过大。
使用不同厂家的或与分析仪不相匹配的试剂,造成的测量失败、测量误差过大。
在制造商规定的使用环境条件外使用产品,可能造成测量误差过大,产品寿命降低。
(4)信息危害
包括标记缺少或不正确,标记的位置不正确,不能被正确的识别,不能永久贴牢和清楚易认。
不符合法规及标准的说明书,包括说明书中未对限制充分告知,未对不正确的操作、与其他设备共同使用时易产生的危害进行警告,未正确标示储存条件、消毒方法、维护信息,未对因长期使用产生功能丧失而可能引发的危害进行警告,未对合理可预见的误用进行警告等引发的危害。
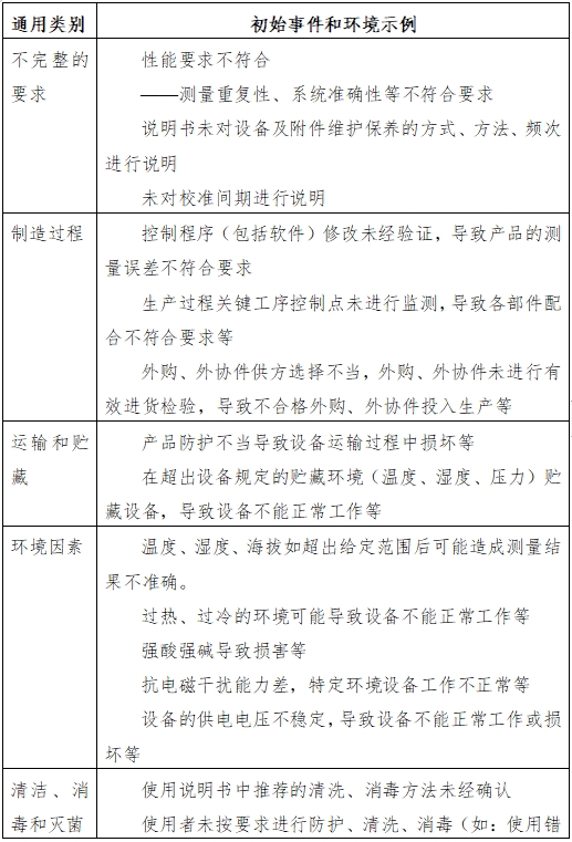
表2 初始事件和环境示例


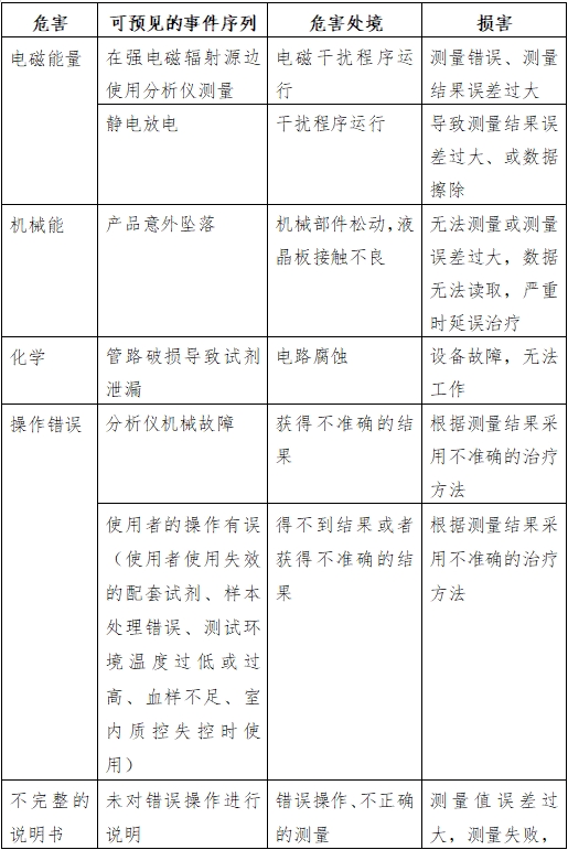
表3 危害、可预见的事件序列、危害处境
和可发生的损害之间的关系


表2、表3依据YY/T 0316—2008的附录E 提示性列举了化学发光免疫分析仪可能存在危害的初始事件和环境,示例性地给出了危害、可预见的事件序列、危害处境和可发生的损害之间的关系,给审查人员予以提示、参考。
由于分析仪的原理、功能和结构的差异,本章给出的风险要素及其示例是常见的而不是全部的。上述部分只是风险管理过程的组成部分,不是风险管理的全部。生产企业应按照YY/T 0316—2008中规定的过程和方法,在产品整个生命周期内建立、形成文件和保持一个持续的过程,用以判定与医疗器械有关的危害、估计和评价相关的风险、控制这些风险并监视上述控制的有效性,以充分保证产品的安全和有效。
(八)产品技术要求应包括的主要性能指标
主要技术指标应包括性能指标、安全指标、电磁兼容三部分。本条款列举的基本技术指标为典型分析仪的指标,企业应参考相应的国家标准、行业标准,并结合临床需求、自身产品的技术特点对各项指标的具体参数做出规定。
1.测光值重复性
测光值的变异系数CV≤2%。
2.测光值稳定性
用相对极差表示,应CV≤3%。
3.线性范围
在不小于3个发光数量级的范围内,线性相关系数(r)≥0.99。
4.孔间干扰(不适用于单管式分析仪)
孔间干扰应≤10-3。
5.最低响应值
最低响应值应符合下列要求之一:
(1)10-10mol三磷酸腺苷(ATP)的发光值应≥本底噪声的2倍;
(2)最低响应值测试用参考光源发光值应≥本底噪声的2倍。
6.外观
外观应满足以下要求:
(1)外观应整洁,无裂痕或划痕,文字和标识清晰;
(2)分析仪运动部件应平稳,不应卡住突跳;
(3)紧固件连接应牢固可靠,不得有松动。
7.环境试验
应符合GB/T 14710—2009《医用电器设备环境要求及试验方法》的要求。
8.安全
应符合GB 4793.1—2007、GB 4793.9—2013和YY 0648—2008的要求。
9.电磁兼容性
设备应满足GB/T 18268.1—2010和GB/T 18268.26—2010的要求。
以上第1~7项为质量控制指标,第8、9项为安全指标。
(九)同一注册单元中注册检验代表产品的确定原则和实例
1.注册检验代表产品应是同一注册单元内能够代表本单元内其他产品安全性和有效性的产品。
2.应考虑功能最齐全、结构最复杂、风险最高的产品。
3.注册单元内各种产品的主要安全指标、性能指标不能被某一产品全部涵盖时,则应选择涵盖安全指标、性能指标最多的产品作为典型产品,同时还应考虑其他产品中未被典型产品所涵盖的安全指标及性能指标,不能覆盖的差异性应作检测。
(十)产品生产制造相关要求
无特殊要求生产工艺。
(十一)产品的临床评价细化要求
根据《关于发布免于进行临床试验的第二类医疗器械目录的通告》(国家食品药品监督管理总局通告2014年第12号),半自动化学发光免疫分析仪已列入《免于进行临床试验的第二类医疗器械目录》,一般情况下可免于进行临床试验,应根据《医疗器械临床评价技术指导原则》的要求提交临床评价资料。具体需提交的临床评价资料要求如下:
1.提交申报产品相关信息与《目录》所述内容的对比资料;
2.提交申报产品与《目录》中已获准境内注册医疗器械的对比说明,对比说明应当包括《申报产品与目录中已获准境内注册医疗器械对比表》和相应支持性资料。
提交的上述资料应能证明申报产品与《目录》所述的产品具有等同性。若无法证明申报产品与《目录》产品具有等同性,则应按照指导原则其他要求开展相应工作。
(十二)产品的不良事件历史记录
参考国家药品不良反应监测中心数据库最新的检索结果。
(十三)产品说明书和标签要求
产品说明书、标签应当符合《医疗器械说明书和标签管理规定》(国家食品药品监督管理总局令第6号)和《医疗器械 用于医疗器械标签、标记和提供信息的符号》YY/T 0466.1—2009中的相关要求,应包括以下内容:
1.产品名称、型号、规格;
2.注册人的名称、住所、联系方式及售后服务单位;
3.生产企业的名称、住所、生产地址、联系方式及生产许可证编号,委托生产的还应当标注受托企业的名称、住所、生产地址、生产许可证编号;
4.医疗器械注册证编号;
5.产品技术要求的编号;
6.产品性能、主要结构组成、适用范围;
7.禁忌症、注意事项、警示以及提示的内容;
8.安装和使用说明或者图示;
9.产品维护和保养方法,特殊储存、运输条件、方法;
10.生产日期,使用期限或者失效日期;
11.配件清单,包括配件、附属品、损耗品更换周期以及更换方法的说明等;
12.产品标签所用的图形、符号、缩写等内容的解释;
13.说明书的编制或者修订日期;
14.其他应当标注的内容。
标签的内容应当至少包括《医疗器械说明书和标签管理规定》第十三条的所有适用内容。医疗器械标签因位置或者大小受限而无法全部标明上述内容的,至少应当标注产品名称、型号、规格、生产日期和使用期限或者失效日期,并在标签中明确“其他内容详见说明书”。
(十四)产品的研究要求
1.产品的性能研究
应当提供产品性能研究资料以及产品技术要求的研究和编制说明,包括功能性、安全性指标(如电气安全与电磁兼容、辐射安全)以及与质量控制相关的其他指标的确定依据,所采用的标准或方法、采用的原因及理论基础。
2.生物相容性评价研究
不适用。
3.生物安全性研究
不适用。
4.灭菌/消毒工艺研究
不适用。
5.产品有效期和包装研究
应当提供产品有效期的验证报告;包装及包装完整性:在宣称的有效期内以及运输储存条件下,保持包装完整性的依据。
6.临床前动物试验
不适用。
7.软件研究
含有软件的产品,应当提供一份单独的医疗器械软件描述文档,内容包括基本信息、实现过程和核心算法,详尽程度取决于软件的安全性级别和复杂程度。同时,应当出具关于软件版本命名规则的声明,明确软件版本的全部字段及字段含义,确定软件的完整版本和发行所用的标识版本。
8.其他
证明产品安全性、有效性的其他研究资料。
三、审查关注点
审查中需重点关注以下几个方面:
(一)产品技术要求编写的规范性,引用标准的适用性、准确性。“性能指标”一章的内容是否根据自身特性进行了完整的编写。
(二)产品的预期用途,从医疗器械注册申请表、注册登记表、技术报告、安全风险管理报告、产品使用说明书等方面阐述的是否一致。
(三)审查产品临床评价资料时,应关注申报产品与对比产品在工作原理、性能指标、预期用途上是否实质性等同。性能指标存在差异的,应对是否会带来新风险及影响预期应用做出评价。
(四)产品说明书中的内容均应有明确的来源,与综述资料、研究资料等注册申报资料的内容保持一致。产品的预期用途,在医疗器械注册申请表、注册登记表、技术报告、安全风险管理报告、临床评价资料等方面阐述的应一致。
半自动化学发光免疫分析仪注册技术审查
指导原则编写说明
本指导原则是原国家食品药品监督管理局2013年发布的《化学发光免疫分析仪(第二类)产品注册技术审查指导原则》的修订版。
一、编写目的
本指导原则旨在指导和规范半自动化学发光免疫分析仪产品的技术审评工作,帮助审评人员理解和掌握该类产品原理/机理、结构、性能、预期用途等内容,把握技术审评工作基本要求和尺度,对产品安全性、有效性作出系统评价。
由于半自动化学发光免疫分析仪产品仍在不断发展,审查员仍需从风险分析的角度认真确认申报产品的预期用途与风险管理是否相当;由于我国医疗器械法规框架仍在构建中,审查员仍需密切关注相关法规、标准及化学发光免疫分析仪产品技术的最新进展,关注审评产品实际结构组成、功能、预期用途等方面的个性特征,以保证产品审评符合现行法规安全、有效的要求。
二、编写依据
本指导原则主要依据《医疗器械监督管理条例》(国务院令第650号)、《医疗器械注册管理办法》(国家食品药品监督管理总局令第4号)、《医疗器械临床试验规定》(原国家食品药品监督管理局令第5号)、《医疗器械说明书和标签管理规定》(国家食品药品监督管理总局令第6号)、产品注册相关规范性文件及YY/T 1174—2010《半自动化学发光免疫分析仪》的相关要求,结合化学发光免疫分析仪产品的特点,制定本指导原则。
三、部分内容的编写说明
(一)本指导原则不适用于全自动化学发光分析仪和具成像检测功能的化学发光分析仪。依据《医疗器械分类目录》,全自动化学发光分析仪已明确为第三类产品管理类别,因此本指导原则不涉及全自动化学发光分析仪的内容,产品技术指标执行YY/T 1174—2010《半自动化学发光免疫分析仪》。
化学发光数字成像仪是以硝酸纤维素膜等固相载体,通过制冷的电感耦合元件(CCD)相机将采集到的光信号转变成数字信号传递给微机,经微机计算形成斑点图像,用印迹图像分析软件对斑点进行分析,计算斑点的灰度值,从而得到被测物的浓度值,工作原理差异较大,因此该类化学发光分析仪也不在本指导原则适用范围内。
(二)符合《医疗器械注册管理办法》(国家食品药品监督管理总局局令第4号),执行国家标准、行业标准的化学发光免疫分析仪产品,国内市场上有同类型产品,不要求提供临床试验资料。应根据《医疗器械临床评价技术指导原则(征求意见稿)》的要求提交临床评价资料。
四、指导原则编写人员
本指导原则的编写成员由广东省食品药品监督管理局医疗器械产品注册技术审评人员和行政审批人员、临床医学专家、工程学专家、专业厂家代表共同组成。

站点声明
本网站所提供的信息仅供参考之用,并不代表本网赞同其观点,也不代表本网对其真实性负责。图片版权归原作者所有,如有侵权请联系我们,我们立刻删除。如有关于作品内容、版权或其它问题请于作品发表后的30日内与本站联系,本网将迅速给您回应并做相关处理。
郑州思途医疗科技有限公司专注于医疗器械产品政策与法规规事务服务,提供产品注册备案申报代理、临床试验、体系建立辅导、分类界定、申请创新办理服务。
行业资讯
知识分享






豫公网安备 41010202003160号