软性内窥镜用高频手术器械注册审查指导原则(征求意见稿)
来源:医疗器械注册代办 发布日期:2023-12-07 阅读量:次
关于公开征求《软性内窥镜用高频手术器械注册审查指导原则(征求意见稿)》意见的通知
发布时间:2023-12-06
各有关单位:
根据国家药品监督管理局2023年度医疗器械注册审查指导原则制修订计划的有关要求,我中心组织编制了《软性内窥镜用高频手术器械注册审查指导原则》,经调研、讨论,现已形成征求意见稿(附件1),即日起在网上公开征求意见。
如有意见和建议,请填写意见反馈表(附件2),以电子邮件的形式于2023年12月30日前反馈至我中心。邮件主题及文件名称请以“《软性内窥镜用高频手术器械注册审查指导原则(征求意见稿)》意见反馈+反馈单位名称”格式命名。
联系人:常凤翥
联系方式:010-86452645
电子邮箱:changfz@cmde.org.cn
附件:1.软性内窥镜用高频手术器械注册审查指导原则(征求意见稿)(下载)
2.意见反馈表(下载)
国家药品监督管理局
医疗器械技术审评中心
2023年12月5日
软性内窥镜用高频手术器械注册审查指导原则
(征求意见稿)
本指导原则旨在指导注册申请人对软性内窥镜用高频手术器械注册申报资料的准备及撰写,同时也为技术审评部门审查注册申报资料提供参考。
本指导原则是对软性内窥镜用高频手术器械的一般要求,申请人应依据产品的具体特性确定其中内容是否适用。若不适用,需具体阐述理由及相应的科学依据,并依据产品的具体特性对注册申报资料的内容进行充实和细化。
本指导原则是供注册申请人和技术审评人员使用的指导性文件,但不包括审评审批所涉及的行政事项,亦不作为法规强制执行,应在遵循相关法规的前提下使用本指导原则。如果有能够满足相关法规要求的其他方法,也可以采用,但是需要提供详细的研究资料和验证资料。
本指导原则是在现行法规和标准体系以及当前认知水平下制定,随着法规和标准的不断完善,以及科学技术的不断发展,相关内容也将适时进行调整。
一、适用范围
本指导原则适用于软性内窥镜用高频手术器械,在《医疗器械分类目录》中分类编码为01-03-04。产品与高频手术设备配合使用,通过软性内窥镜的器械通道进入人体,利用高频电流对人体组织实施切开、凝血、活检、切除等操作。
二、注册审查要点
(一)监管信息
1.产品名称
依据《医疗器械通用名称命名指导原则》,产品名称由一个“核心词”和不超过三个对产品特点描述性的“特征词”组合而成。为统一审评尺度,便于监管,以及屏蔽商业目的不正当宣传竞争,确保“同名同物、同物同名”,在表1中给出具有代表性的头端结构的手术器械对应的产品核心词。
“特征词”一般体现产品的工作原理,如单、双极,通常可缺省单极;还应描述产品的结构特征,如腔道数量,单腔、双腔、三腔;若头端结构特殊,可以给出特征词修饰,如“针状乳头切开刀”、“弓形乳头切开刀”;若产品具有特殊功能,也可体现在特征词中,如“氩气”;对于一次性使用产品需在产品名称前增加“一次性使用”。特征词一般不超过三个,故完整的产品名称形如“一次性使用三腔弓形乳头切开刀”、“一次性使用氩气高频切开刀”等。
表1 产品核心词表
2.分类编码
根据《医疗器械分类目录》,分类编码为01-03-04(01有源手术器械-03高频/射频手术设备及附件-04高频/射频用电极及导管),管理类别为三类。
3.注册单元划分
注册单元划分应符合《医疗器械注册与备案管理办法》第一百一十一条及《医疗器械注册单元划分指导原则》的要求,原则上以产品的技术原理、结构组成、适用范围为划分依据。如单、双极不划分为一个注册单元;结构组成不同导致核心词不同的产品不划分为一个注册单元;适用范围不同不能作为同一注册单元。该类已上市产品均为一次性使用,不涉及与非一次性使用产品作为一个注册单元的情况。
(二)综述资料
1.概述
申请人需结合产品的结构组成、适用范围给出产品名称及确定依据。明确产品的使用部位、配合使用的内窥镜类型等信息。
2.产品描述
2.1器械及操作原理描述
2.1.1工作原理/作用机理
软性内窥镜用高频手术器械种类众多、形态各异,多配合消化道内窥镜,通过内窥镜的器械通道,利用来自高频手术设备传输的高频能量,完成对消化道组织的取样、切除、止血等操作。应明确产品是单极还是双极,结合产品结构给出电流路径图示。
2.1.2结构及组成
应给出完整的产品图示,尽量体现手柄操作部分、插入部分、头端部分的细节。如介绍手柄操作部分的使用方法,哪些是可操作部件、控制部件;明确插入部分的管腔结构,可给出横截面图(若不同位置横截面不同,应分别给出)、纵剖面图;应给出头端部分放大结构图,明确不同头端形状设计对应的临床应用侧重。若产品为快速交换设计,应说明导丝腔的特殊结构。需明确以上各个部分的尺寸信息。另外应明确操作性能(如可旋转角度),同时结合图示给出与患者组织接触的材料明细单。不同型号产品若不能被典型性型号覆盖,应分别给出结构组成图示。
2.1.3产品功能
应当结合产品组成、头端部结构设计、材料、尺寸给出产品的功能描述,调节操作方法、以及设计特点与临床应用之间的关系。
产品配合软性内窥镜使用,一般长度为1.5-2米,若产品尺寸过长或过短,应给出说明。
产品若头端可旋转,应明确旋转度数,是360°还是180°,并说明旋转的操作方法和为旋转顺滑做出的特殊设计。
应给出产品对应的额定附件电压。
软性内窥镜用高频手术器械一般具有多个接口,如注水用的鲁尔接头、氩气送气接口、连接高频手术设备的高频接口等,应分别给出连接示意图。如配用特定型号的高频手术设备,不是通用接口或者具有识别功能,应说明接口设计和识别原理。
下面对每类高频器械分别进行介绍:
高频切开刀头端形状各异,如图1,应给出不同头端对应的设计目的和临床应用侧重。若产品具有注水功能,应明确是用于黏膜隆起还是冲洗头端黏着的烧焦组织。头端应用特殊材料的,如陶瓷或具有特佛龙涂层,应说明并确认特殊材料的临床效果。
电凝钳应根据钳口尺寸,给出一次操作的止血尺寸;根据形态,如有无齿、是否开孔、钳杯设计给出对应的临床效果。
活检钳根据头端凹槽尺寸给出理论活检体积,应说明产品可以取出具有活性的组织。
电圈套器头端区别一般包括圈套形状、尺寸、圈套丝的粗细、软硬以及编织方式。不同圈套为适应不同类型的息肉而设计。通常圈套丝细则切割快凝血差,圈套丝粗则反之;柔软的圈套丝操作性好但不易套住目标息肉,硬性圈套丝易于抓住息肉但是开合较费力。应说明不同型号对应的息肉类型或形状。
乳头切开刀产品应在明确产品管腔结构的基础上给出每个管腔的用途,如注水、注造影剂、导丝腔等。给出头端针状和弓形的尺寸,以及对应的临床操作方式。
另外还有一些特殊设计的高频手术器械,如具有氩气工作模式的氩气等离子高频手术器械、电凝钳和活检钳组合、电圈套器和切开刀组合的手术器械,针对以上产品应给出每个部分单独作用的功能和联合使用过程中的组合功能介绍。
2.2型号规格
对于注册单元内存在多种型号的申报项目,应给出不同型号的划分说明。建议以型号区分产品,而不是包装规格。
2.3包装说明
应提供手术器械的包装信息,如包装材料、尺寸等,如有多层包装应分别提供,并给出各层包装的图示。说明如何确保最终使用者可清晰地辨识包装的完整性。一次性使用产品的包装应与灭菌方式相适应,如环氧乙烷灭菌,包装袋材料一般为高密度聚乙烯(特卫强),以便于EO灭菌解析。
2.4与同类和/或前代产品的参考和比较
如申报产品有同类产品和/或前代产品,申请人应说明相关的背景情况,提供同类产品和/或前代产品的上市情况说明。列表比较申报产品与同类产品和/或前代产品的工作原理、结构组成、头端部结构和尺寸、适用范围等方面的异同。与已上市产品存在差异的方面,应说明差异的原因、设计依据及针对差异进行的验证确认工作。全新的头端部结构,应说明其设计目的,提交安全有效性验证资料。
3.适用范围和禁忌证
高频手术器械临床应用广泛,较为成熟,但由于型号众多、结构各异,临床应用场景较多,所以适用范围应尽量体现产品的具体临床应用,而不是仅描述为“对人体组织进行切割和凝血”。建议给出产品配合使用的内窥镜类型、适用的人群、作用的人体部位、禁忌证等信息。若仅配合特定主机,应体现配用主机的信息。高频手术器械用于医疗机构的手术室环境。如一次性使用电圈套器,产品适用范围建议描述为“产品在医疗机构中与高频手术设备(型号:XX、软件版本号:XX)配合使用,通过上消化道内窥镜进入人体,用于切除上消化道内息肉。”每个类型的适用范围具体描述可参照表1。若为通用附件,括号内高频手术设备信息可缺省。
该类产品通常为免临床目录产品,目录中适用范围仅限于常规的组织切割和凝血手术,不包括特殊临床应用或使用方式,如等离子切割凝血、大尺寸血管闭合等。
4.申报产品上市历史
如适用,应提供申报产品在各国家或地区的上市批准时间、销售情况。
如适用,应提供申报产品上市后不良事件及召回情况,如不良事件及召回情况描述、原因分析、处理和解决方案、对安全有效性影响的分析评价等。
(三)非临床资料
1.产品风险管理资料
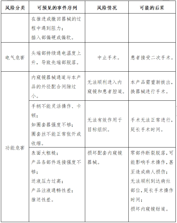
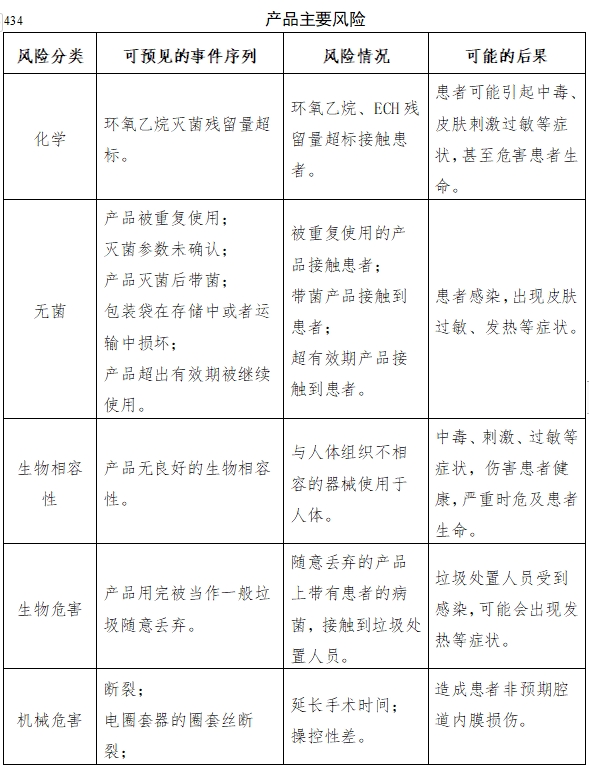
申请人可参考GB/T 42062及YY/T 1437标准对产品进行全生命周期风险管理,提交风险管理资料。结合产品自身设计特点、临床用途及使用场景,充分识别与安全有关的特征,进行风险分析、评价及控制。风险控制的方案与实施、综合剩余风险的评价可参考GB/T 42062标准第7、第8章的相关要求。应确保各风险的可追溯性,提供各风险及综合剩余风险的可接受准则,确认各风险及综合剩余风险可接受。该类产品的主要风险见附件1 。
2.医疗器械安全和性能基本原则清单
申请人应结合申报产品自身特点编写医疗器械安全和性能基本原则清单。
3.产品技术要求及检验报告
3.1申报产品适用标准情况
软性内窥镜用高频手术器械应符合标准GB 9706.1、GB 9706.202、GB 9706.218、YY 9706.102的要求。
3.2产品技术要求
申请人应依据《医疗器械产品技术要求编写指导原则》等文件编写产品技术要求。
3.2.1产品型号/规格及其划分说明
应当列明申报产品的型号。对于同一注册单元中存在多种型号的产品,应明确不同型号的划分说明,参照综述资料中2.1.2结构及组成部分的要求,给出产品图示,同时结合图示给出与患者组织接触的材料明细单。
一次性使用产品应给出灭菌方式和货架有效期。
3.2.2性能指标
产品性能指标及检验方法是产品检验的依据,性能指标应为可进行客观判定的成品的功能性、安全性指标。
高频手术器械的性能指标通常包括产品外观,如表面粗糙度;尺寸包括插入部分最大外径,工作长度,钳子开幅或张开角度(活检钳),刀头外径,切开刀丝长(高频切开刀),环径/环丝径(电圈套器)、弓形切丝长度(乳头切开刀)等。
物理性能包括连接强度,注液通畅性,旋转性能、鲁尔接头的密封性能等;
化学性能如耐腐蚀性能、接触人体部分的聚合物材料的溶解析出物包括酸碱度(pH值),重金属,高锰酸钾还原性物质,蒸发残留物。
无菌性能包括无菌和环氧乙烷残留量。
电学性能包括导电阻抗,电气安全,电磁兼容性能。
3.3检验报告
依据《医疗器械注册与备案管理办法》第三十一条:“检验用产品应当能够代表申请注册或者进行备案产品的安全性和有效性。”高频手术器械检验产品典型性型号的选取,应依据注册单元内所有型号的差异和检验项目来决定。
软性内窥镜用高频手术器械同一注册单元内所检验的产品应当是能够代表本注册单元内其他产品安全性和有效性的典型型号。若申报的产品包括多个型号,原则上选择结构最复杂、功能最多、配置最齐全的型号规格进行检验,若不能覆盖可选取多个检测型号。
4.研究资料
根据申报产品的具体特点,提供适用的研究资料。
4.1化学和物理性能研究
4.1.1化学和物理性能研究
应提供产品材料表征指标的确定依据、设计输入来源以及临床意义,所采用的标准或方法、采用的原因及理论基础。若产品头端含有涂层,应给出涂层材料的溶解析出物研究资料和涂层的有效性验证,确认是否真的达到缓解焦化组织粘连刀头的作用。
物理性能应提交对产品操控性能和注液压力的研究资料,以说明产品机械结构、尺寸设计的合理性,可采用体模作为研究载体。随着产品不断更新,有可能结构更加复杂,功能增加,或者增加便利性的应用优化,建议模拟真实使用场景,给出对产品操控性能的评价。
4.1.2能量安全
若产品宣称较常规产品可减少相邻组织热损伤等功能,如可注水进行粘膜下隆起,应验证该功能在预期使用的组织上的临床效果。可采用离体组织试验、动物试验等方式进行。若采用离体组织进行试验,应能体现其临床作用效果。试验时应选择组织特征与人体相近的动物的新鲜软组织(如:肌肉、肝脏、黏膜等)来进行,以模拟与实际临床手术时相似的效果。如离体组织试验不能模拟实际临床使用情况,应进行动物试验。
热损伤试验应覆盖器械可配合主机的所有模式,如切割和凝血。若产品为通用附件,则选取常用主机即可。试验应当记录每种情况下对软组织所造成热损伤的程度,包括损伤区域的尺寸(长度、宽度和深度),分析并建立组织损伤程度与输出能量及作用时间的关系。应提供相应的试验数据列表及照片记录。应提供热损伤尺寸的测量过程描述及测量点的确定依据。必要时,建议提供试验组织的切片及病理分析记录。
量效关系和能量安全研究情况介绍和结论应体现在说明书中,供使用者参考。
4.2电气系统安全性研究
高频手术器械应当满足GB 9706.1及GB 9706.202标准的要求,电磁兼容性能应满足YY 9706.102及GB 9706.202标准第202章的要求。由于产品需配合内窥镜使用,还需符合GB 9706.218的要求。
4.3软件研究
如产品具有软件,如识别功能或其他依靠软件实现的功能,应按照《医疗器械软件注册审查指导原则》(2022年修订版)的要求,提供产品软件研究资料。若软件涉及调整能量输出,应划分为严重级别。若适用,应按照《医疗器械网络安全注册审查指导原则》(2022年修订版)的要求提交网络安全研究资料,若不适用,应给出声明。
4.4生物学特性研究
成品中与患者直接或间接接触的部分应按照GB/T 16886.1进行生物学评价或试验。实施或豁免生物学试验的理由和论证可参照《医疗器械生物学评价和审查指南》中相关要求。
若产品具有涂层,应对涂层成分、涂覆工艺及其可能引入的生物学风险进行说明。
4.5灭菌研究
软性内窥镜用高频手术器械一般为一次性使用,生产企业灭菌。应明确灭菌工艺(方法和参数)和无菌保证水平(SAL),并提供灭菌确认报告。对于采用辐照灭菌的器械,应当提供辐照剂量,可参照GB 18280系列标准。对于环氧乙烷(EO)灭菌器械,应当提供EO、2-氯乙醇的最大残留水平及其研究资料,可参照GB 18279系列标准。
若产品灭菌验证采用典型性型号,应从灭菌难度的角度给出典型性选择依据,考虑的因素一般包括材料、结构、尺寸和管腔数量等,可参照YY/T 1268-2023 。
4.6动物试验研究
如申报产品具有非常规的结构设计或应用特殊材料,可以实现更好的切割止血效果,且离体组织试验无法模拟,还应进行动物试验,术中观察即时止血效果,切割效率、非预期组织的热损伤等情况。可设置对照组,说明产品临床效果优势。可参考《医疗器械动物试验研究注册审查指导原则 第二部分:试验设计、实施质量保证》进行动物试验的设计和实施。
5.稳定性研究
5.1货架有效期
应对一次性使用无菌包装产品的货架有效期进行研究。可采用加速老化和/或实时老化的方式,应对老化后产品的绝缘性能及关键性能进行检测,以证明产品的性能功能满足使用要求。无菌性能可通过产品的包装完整性进行验证。应给出老化后测试的性能指标的确定依据,相对于产品技术要求未测试的性能指标,应给出合理解释。带有涂层的器械,应增加涂层牢固性的评价。
货架有效期验证试验宜采用与常规生产相同的终产品进行。验证项目需评估产品随时间老化的相关性能,包括产品自身性能验证和包装系统性能验证两方面。前者需选择与医疗器械货架有效期密切相关的物理、化学、微生物测试项目,涉及产品生物相容性可能发生改变的,需进行生物学评价。后者包括包装完整性、包装强度和微生物屏障性能等验证项目。其中,包装完整性验证项目可包括在设定的时间间隔点目力检测产品包装(是否污染、破损等)及标签(完整性、粘附牢固度、印刷内容清晰度等)、采用染色液穿透法测定透气包装的密封泄漏试验和气泡法测定软性包装泄漏试验等;包装强度测试项目包括软性屏障材料密封强度试验、无约束包装抗内压破坏试验等。在宣称的有效期内以及运输储存条件下,保持包装完整性的依据可参考GB/T 19633.1《最终灭菌医疗器械包装第1部分:材料、无菌屏障系统和包装系统的要求》、GB/T 19633.2《最终灭菌医疗器械包装第2部分:成形、密封和装配过程的确认的要求》等系列标准。
5.2运输稳定性
应提供运输稳定性和包装研究资料,证明生产企业规定的运输条件不会对产品的特性和性能造成不利影响。
运输稳定性研究通常提供模拟运输试验进行,通过模拟规定的运输贮存条件,验证包装对性能及安全的保护能力。运输试验开始前及结束后,应对产品性能及安全进行验证,应提供验证项目的选择依据。模拟运输试验可参考GB/T 14710或GB/T 4857系列标准的要求进行,测试项目包括但不限于湿度储存、堆叠、碰撞、坠落、运输等试验,验证包装完整性和产品性能。说明书中规定的运输贮存条件应与试验中条件一致。
6.其他资料
6.1免于临床评价医疗器械对比
根据《关于发布免于临床评价医疗器械目录的通告》(以下简称《目录》),用于传统电外科手术中对人体组织进行常规切割和凝血的高频手术器械属于免于进行临床评价产品。应按照《列入免于临床评价医疗器械目录产品对比说明技术指导原则》的要求开展申报产品与《目录》所述产品的等同性论证。
提交申报产品与《目录》所述内容的对比资料及申报产品与《目录》中已获准境内注册医疗器械的对比说明。存在差异的,应提交差异部分对安全有效性影响的分析研究资料。该资料应能证明申报产品与《目录》所述产品的基本等同性,若无法证明,应开展临床评价。
与《目录》内已获准境内注册医疗器械的对比应涵盖《列入免于临床评价医疗器械目录产品对比说明技术指导原则》附件中所有对比项目,另外针对本指导原则涉及的产品结构组成中各主要部件应分别对比。软性内窥镜用高频手术器械应重点对比头端形状、尺寸、适用范围。
《目录》中适用范围仅限于常规切割止血,若产品具有其他功能,如粘膜下注水隆起、电圈套器冷切等则不属于免临床范围。
若产品为一次性使用,应提供证明其无法重复使用的支持性资料。
(四)产品说明书和标签样稿
软性内窥镜用高频手术器械的产品说明书及标签样稿应符合《医疗器械说明书和标签管理规定》以及相关国家标准、行业标准的规定。除上述内容外,产品说明书及标签样稿至少还应包括以下内容。
根据产品特点,说明书中应重点明确以下内容:一次性使用、灭菌方式、禁忌证、潜在的不良反应事件、各个组件的主要结构示意图及各个组件的用途等。
应给出产品图示,明确头端部结构和尺寸。
与配合使用相关的,如额定附件电压、内窥镜类型、内窥镜通道尺寸最小要求等。
应包含使用产品时的准备、检查与操作说明。
(五)质量管理体系文件
1.应依据121号关于公布医疗器械注册申报资料要求和批准证明文件格式的公告要求提供质量管理体系核查文件。
2.若产品有多个研制、生产场地,应概述每个研制、生产场地的实际情况。
三、参考文献
[1]国家药品监督管理局.有源手术器械通用名称命名指导原则:国家药监局通告2022年第26号[Z].
[2]原国家食品药品监督管理总局.医疗器械分类目录:国家食品药品监督管理总局公告2017年第104号[Z].
[3]国家市场监督管理总局.医疗器械注册与备案管理办法:国家市场监督管理总局令第47号[Z].
[4]GB/T 42062-2022,医疗器械风险管理对医疗器械的应用[S].
[5]国家药品监督管理局.医疗器械产品技术要求编写指导原则:国家药监局通告2022年第8号[Z].
[6]国家药品监督管理局医疗器械审评中心.医疗器械软件注册审查指导原则(2022年修订版):国家药监局器审中心通告2022年第9号[Z].
[7]国家药品监督管理局.医疗器械动物试验研究注册审查指导原则 第二部分:试验设计、实施质量保证:国家药监局通告2021年第75号[Z].
[8]国家药品监督管理局.关于发布免于临床评价医疗器械目录的通告:国家药监局通告2023年第33号[Z].
[9]原国家食品药品监督管理总局.医疗器械说明书和标签管理规定:国家食品药品监督管理总局令第6号[Z].
[10]国家药品监督管理局.医疗器械注册申报资料要求和批准证明文件格式:国家药监局公告2021年第121号[Z].
[11]GB 9706.1-2020,医用电气设备 第1部分:基本安全和基本性能的通用要求[S].
[12]GB 9706.202-2021,医用电气设备 第2-2部分:高频手术设备及高频附件的基本安全和基本性能专用要求[S].
[13]GB/T 4857, 包装 运输包装件系列标准[S].
[14]GB/T 14710—2009,医用电器环境要求及试验方法[S].
[15]GB/T 16886,医疗器械生物学评价系列标准[S].
[16]GB/T 42062-2022,医疗器械 风险管理对医疗器械的应用[S].
[17]YY 9706.102-2021,医用电气设备 第1-2部分:基本安全和基本性能的通用要求 并列标准:电磁兼容 要求和试验[S].
[18]YY/T 1437-2023,医疗器械 GB/T 42062医用指南[S].
[19]YY/T 1268-2023,环氧乙烷灭菌的产品追加和过程等效[S].
附件1

站点声明
本网站所提供的信息仅供参考之用,并不代表本网赞同其观点,也不代表本网对其真实性负责。图片版权归原作者所有,如有侵权请联系我们,我们立刻删除。如有关于作品内容、版权或其它问题请于作品发表后的30日内与本站联系,本网将迅速给您回应并做相关处理。
郑州思途医疗科技有限公司专注于医疗器械产品政策与法规规事务服务,提供产品注册备案申报代理、临床试验、体系建立辅导、分类界定、申请创新办理服务。
行业资讯
知识分享






豫公网安备 41010202003160号