【陕西】印发《优化医疗器械注册质量管理体系和生产许可涉及现场检查实施指南(试行)》
来源:医疗器械注册代办 发布日期:2023-12-07 阅读量:次
陕西省药品监督管理局关于印发《陕西省优化医疗器械注册质量管理体系和生产许可涉及现场检查实施指南(试行)》的通知
陕药监发〔2023〕18号
局机关各处室、直属单位,各有关单位:
《陕西省优化医疗器械注册质量管理体系和生产许可涉及现场检查实施指南(试行)》已经局务会审议通过。现予以印发,请结合实际遵照执行。
陕西省药品监督管理局
2023年11月14日
(公开属性:主动公开)
陕西省优化医疗器械注册质量管理体系和生产许可涉及现场检查实施指南(试行)
为深入推进《陕西省优化境内第二类医疗器械审评审批的若干措施(试行)》实施,全面优化审批流程,提高医疗器械审评审批效率,统一第二类医疗器械审评审批和现场检查执行尺度,结合实际制定本指南,指导和规范第二类医疗器械注册质量体系和现场检查实施。
一、适用范围
优化措施适用于陕西省药品监督管理局组织的医疗器械注册质量管理体系核查以及医疗器械生产许可现场检查工作,不适用医疗器械注册人委托生产。
二、优化注册质量管理体系核查及现场检查措施
(一)建立注册质量管理体系现场核查减免机制
生产地址和生产条件未发生变化、信用等级评定为A级且两年内无投诉举报和违法行为以及严重不良事件的,且符合下列情形之一的,可通过申报资料审核后减免注册质量管理体系现场核查,只做样品真实性核查,具体情形为:
1.注册人申请第二类医疗器械产品首次注册时,在一年内有同类第二类医疗器械产品注册时通过注册质量管理体系现场核查的;
2.注册人申请第二类医疗器械产品因不可抗力因素,未能在规定时间内提出延续申请,原产品按首次注册申报的;
3.注册人申请第二类医疗器械注册产品已通过注册质量体系现场核查后主动撤回的,在一年内再次提出原产品注册的;
4.注册人申请第二类医疗器械产品变更注册事项时,不涉及原材料以及生产条件变化的。
申报注册的产品符合上述条件的,注册人可以在申请资料中提出符合该规定的情况说明,技术审评人员结合实际,提出现场检查减免意见,并填写首次注册产品减免现场检查仅开展真实性核查表(附件1)或变更注册产品免现场检查仅开展真实性核查表(附件2),档案资料中无法查询到相关信息的,可由注册人补充。由陕西省药品技术审评中心负责人审核通过后实施,并在审评报告中注明。
(二)建立生产许可现场检查减免机制
同时符合以下情形的可通过资料审查的方式核实,生产延续、变更免于现场检查:
1.在一年内有全品种和全项目检查,整改项不超过10项的且整改后通过检查;
2.两年内信用等级评定为A级,且无投诉后立案、违法处罚的;
3.两年内无严重不良事件、无质量安全事件或被约谈的。
注册人、生产企业在申请生产许可业务时报告减免理由说明并加盖企业公章,省局(医疗器械监管处)审核;对符合以上3个条件并结合产品风险,可用既往现场检查结果替代本次检查意见,作为本次生产许可审批归档资料。
(三)建立合并现场检查机制
在风险评估基础上,对生产企业的各类检查视情况合并进行,减少检查频次。
1.对注册质量管理体系合并核查的情形:注册人、生产企业在短期内(三个月)申报多个第二类医疗器械产品首次注册、产品变更时,对此多个产品可合并检查,检查时限在短期内最后一个产品启动现场检查申报的30日内完成。
2.对注册人生产许可合并检查的情形:注册人申请生产许可核发,在一年内通过产品注册质量管理体系核查且地址未发生改变的;注册人申请增加生产范围的。注册质量体系现场核查和生产许可核发现场检查可合并进行。
对符合注册质量管理体系合并核查情形的注册人,可向省药品和疫苗检查中心提出开展合并检查意见,或者省药品和疫苗检查中心与注册人沟通协商,对短期内(三个月)的注册产品开展合并检查。
对于许可合许可检查和日常检查合并情形的,由省药品和疫苗检查中心按要求组织实施,但检查方案、检查报告分别制定和出具。
(四)建立现场检查内容优化、简化机制
许可现场检查启动后,省药品和疫苗现场检查中心在综合考虑申请人医疗器械质量管理体系建设和持续保持运行情况,结合既往现场检查结果以及整改情况,在风险可控情况下对不同产品质量管理共性方面,检查内容可以优化、简化,并在检查报告中对减免部分的内容以及理由进行说明。
(五)建立“重点项目、重点品种”跟踪服务机制
省局医疗器械监管处、省医疗器械质量检验院、省药品技术审评中心、省药品和疫苗检查中心依职责围绕推动高质量发展建立重点企业、重点品种、创新产品项目清单,确定专人,“一对一”提供研发、注册、生产上市和质量管理体系建立、核查及持续保持运行的全过程服务。
(六)建立优先现场检查机制
按照进入省局“绿色通道”审批程序,对按照国家局特殊注册程序进行注册的创新产品、应急产品以及省内二类创新产品、临床急需、挂帅揭榜产品和企业优先安排现场检查。
(七)建立第三类医疗器械现场检查预审核机制
对企业申报注册的第三类医疗器械产品,检查前建立沟通机制,畅通咨询沟通渠道,通过召开预审核会议、现场预审核等形式进行注册体系核查前的预审核,指导申请人及时准确理解把握企业完善资料及质量管理体系相关事项和要求,服务产业发展。
(八)建立技术审评和核查沟通协调机制
1.陕西省药品技术审评中心启动现场检查时,进一步加强对复杂产品、创新产品的风险评估,及时与省药品和疫苗检查中心沟通,可提出现场检查重点关注要点以及是否参与本次现场检查的意见建议,无特殊说明的,按正常流程进行。
2.陕西省药品和疫苗检查中心在现场检查准备阶段,若涉及产品安全、有效性及影响现场结果判定的关键资料不完善,可与省药品技术审评中心、企业沟通申报资料内容(含资料补正情况),认为有必要省药品技术审评中心、省医疗器械质量检验院、省药品不良反应监测中心参与检查的,可直接和相关部门沟通协调。
三、工作要求
(一)高度重视。优化、合并现场检查是提高行政效率、促进产业发展和落实放管服要求的具体措施,各单位要认真贯彻落实,对风险可控,符合要求的应给以减免,并做到统一标准,统一实施。
(二)组织实施。注册质量体系核查启动或免于现场检查只做真实性核查意见由省局委托省药品技术审评中心审核提出;许可现场检查内容合并、减免由省局委托省药品和疫苗检查中心实施。省局对以上实施情况进行监督,对执行偏差行为予以纠正。
(三)相互配合。企业两年内有无投诉、立案查处以及严重不良事件等情形核实,由优化合并现场检查单位发起核实,相关单位配合提供资料。
(四)相关说明。
1.一年内是指以行政许可受理之日至提供的相同生产范围产品医疗器械注册质量管理体系核查结果通知单或涵盖该产品的现场检查的签发日期不超过一年。
两年内是指从审核时间起,向前查询两年时间内。
2.生产地址未发生变化:指申请人、生产企业的产品生产的具体位置,包括生产区总体布局以及功能区的分布具体未发生变化。
3.生产条件未发生变化:是指生产产品的设备、环境设施以及检验设备、原材料等不发生实质性变化。
4.同类产品:是指产品的分类编码(二级产品类别)一致,产品结构组成(或产品成分)、产品预期用途、使用方法和范围、以及生产工艺等无实质性差别。
5.相同生产范围:相同生产范围是指《医疗器械分类目录》二级产品类别(XX-XX-XX)或《6840体外诊断试剂分类子目录(2013版)》产品类别为同一类别(II-X)。
附
首次注册产品减免现场检查仅做真实性核查审核表

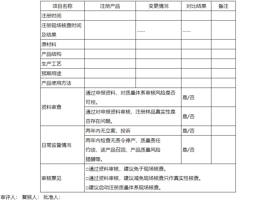
附件2
变更注册产品减免现场检查仅做真实性核查审核表


站点声明
本网站所提供的信息仅供参考之用,并不代表本网赞同其观点,也不代表本网对其真实性负责。图片版权归原作者所有,如有侵权请联系我们,我们立刻删除。如有关于作品内容、版权或其它问题请于作品发表后的30日内与本站联系,本网将迅速给您回应并做相关处理。
郑州思途医疗科技有限公司专注于医疗器械产品政策与法规规事务服务,提供产品注册备案申报代理、临床试验、体系建立辅导、分类界定、申请创新办理服务。
行业资讯
知识分享






豫公网安备 41010202003160号